嘚嘚象(使用说明)
嘚嘚象功能全览
新账号注册开通
无人售货店搭建前期准备工作
无人售货开通流程(新)
骑手取货、用户购买
订单
懒时便利零售端订单说明
无人店开锁备注修改
配送下单
商家配送
订单备注
商家退款
打印订单
更多功能;售后取件,一键恢复库存,订单日志
店铺
余额提现
店铺结算
商品
消息
运营
经营数据
库存预警
嘚嘚象店铺
货架管理
店铺绑定
跑腿绑定
代理后台
服务市场(原百宝箱)
一件代发(1688、趣好卖货源)
分销赚钱方案
配送下单
商品数据匹配
商品搬家铺货
AI智能客服
库存自动同步
商品状态自动同步
退款配置
补货建议
钉钉通知
智能门禁(无人售货店)
零售取货配置
无人售货机管理
庆趣店铺分销
自助收银
订单小票打印
商品条码打印
庆趣宝盒(酒店盒子)
嘚嘚象 ERP
连锁店管理
嘚嘚象 API
我的
权益升级
设置
自动接单
营业状态
常见问题
门锁硬件自身设置
搜索结果
没有相关内容~~
新账号注册开通
最新修改于
2026-02-26 17:23
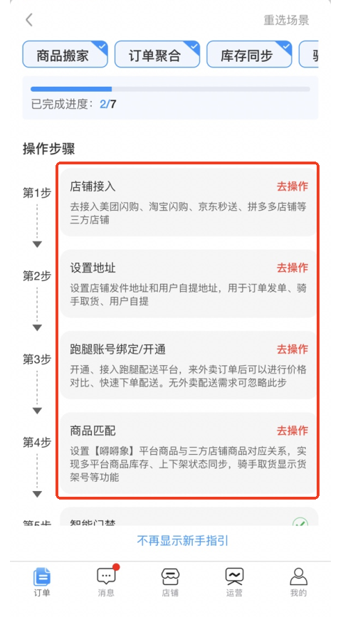
各大手机应用商店下载 **“嘚嘚象” APP或登录 pc.dedexiang.cn 网页版** **👇👇【嘚嘚象新用户如何注册】**👇👇 https://shhai2.oss-cn-shanghai.aliyuncs.com/QINGQU/1-%E5%98%9A%E5%98%9A%E8%B1%A1%E6%96%B0%E7%94%A8%E6%88%B7%E5%A6%82%E4%BD%95%E6%B3%A8%E5%86%8C.mp4 新下载用户请使用手机号**免费注册并登录**,登录后根据 **「新人指引」** 操作即可完成基础配置并开始使用。 注册完成后,可点击 **「新手指引」**,按照新手指引提示**选择实际的功能**需求后按列出的步骤操作即可: 如需申请开通懒时便利店铺,请在新手指引内填写店铺相关资料,提交后等待审核; 审核通过后即可使用 **懒时便利店铺经营功能**。 其他功能可在嘚嘚象内**运营页或到「百宝箱」模块** 中按需开通。 > ⏱ 懒时店铺审核说明: > > * 一般 **3 个工作日内完成审核** > * 如需加急处理,可在 **钉钉****售后群** 联系客服人员进行加急审核 **重要说明##如不开通懒时便利店,仅无法使用懒时便利店自身的店铺经营权限, 不影响绑定第三方店铺进行配送下单、商品搬家、一件代发等其他功能的正常使用。** --- # 开始使用 如**不需要开通懒时便利店进行售卖**,可略过以下开店申请流程。 开通懒时便利店主要用于: * 在懒时便利店平台内进行线上销售 * 实现线下用户自助购买等场景 如无开通懒时便利店铺需要,新手指引选择场景时候取消懒时便利勾选项然后下一步即可。 如下,按需选择实际使用场景功能,如选错场景,此步骤可以重复操作。  下一步,请按照确显示步骤顺序配置操作并提交正确资料:  --- **开通懒时便利店铺步骤(可选)** **第①步:维护店铺基本信息** 填写并提交以下内容: * 门店 Logo * 店铺名称 * 客服电话 * 店铺类型(外卖店铺 / 快递店铺)**如是拼多多抖音一件代发请选择快递店铺类型。** * 店铺地址 * 店铺公告 填写完成后提交审核。  --- **第②步:维护店铺营业资质** 填写并上传以下资料(证件信息需清晰): * 法人姓名 * 法人身份证号 * 法人身份证正反面照片 * 法人手持身份证正面照片 * 营业执照信息 * 店铺照片  --- **第③步:添加店铺发货地址** 点击「新增地址」,可选择: * 一键识别发货信息 * 或手动填写发货信息 填写完成后勾选为 **默认地址** 并保存。 ⚠️ 请注意:地址填写完成后需点击选择**地图定位位置**,避免因定位不准导致顾客或骑手取货位置偏差。  --- **第④步:选择发货类型(提交后不可更改)** 根据店铺实际配送情况选择其一: * **同城配送** * 外卖配送店铺类型 * 不支持快递发货 * **快递发货** * 快递物流配送类型 * 不支持呼叫同城骑手 ⚠️ 发货类型一经提交并审核通过,**不可更改**,请谨慎选择。  --- **第⑤步:提交懒时便利开店申请并等待审核** 所有信息按要求填写完成后,点击 **「开店申请」**。 工作人员将在** 工作日 24 小时内完成审核**。 如需加急审核或有使用上的问题: 可下载 **钉钉 APP**,点击下图钉钉群二维码,扫码加入 **售后运营群** 联系客服催审。  --- # 嘚嘚象网页版 [http://pc.dedexiang.cn](http://pc.dedexiang.cn/)
请输入访问密码
开始访问