嘚嘚象(使用说明)
嘚嘚象功能全览
新账号注册开通
无人售货店搭建前期准备工作
无人售货开通流程(新)
骑手取货、用户购买
订单
懒时便利零售端订单说明
无人店开锁备注修改
配送下单
商家配送
订单备注
商家退款
打印订单
更多功能;售后取件,一键恢复库存,订单日志
店铺
余额提现
店铺结算
商品
消息
运营
经营数据
库存预警
嘚嘚象店铺
货架管理
店铺绑定
跑腿绑定
代理后台
百宝箱
一件代发(1688、趣好卖货源)
分销赚钱方案
配送下单
商品数据匹配
商品搬家铺货
AI智能客服
库存自动同步
商品状态自动同步
退款配置
补货建议
钉钉通知
智能门禁(无人售货店)
零售取货配置
无人售货机管理
庆趣店铺分销
自助收银
订单小票打印
商品条码打印
庆趣宝盒(酒店盒子)
嘚嘚象 ERP
连锁店管理
嘚嘚象 API
我的
权益升级
设置
自动接单
营业状态
常见问题
门锁硬件自身设置
搜索结果
没有相关内容~~
嘚嘚象功能全览
最新修改于
2026-02-27 14:55
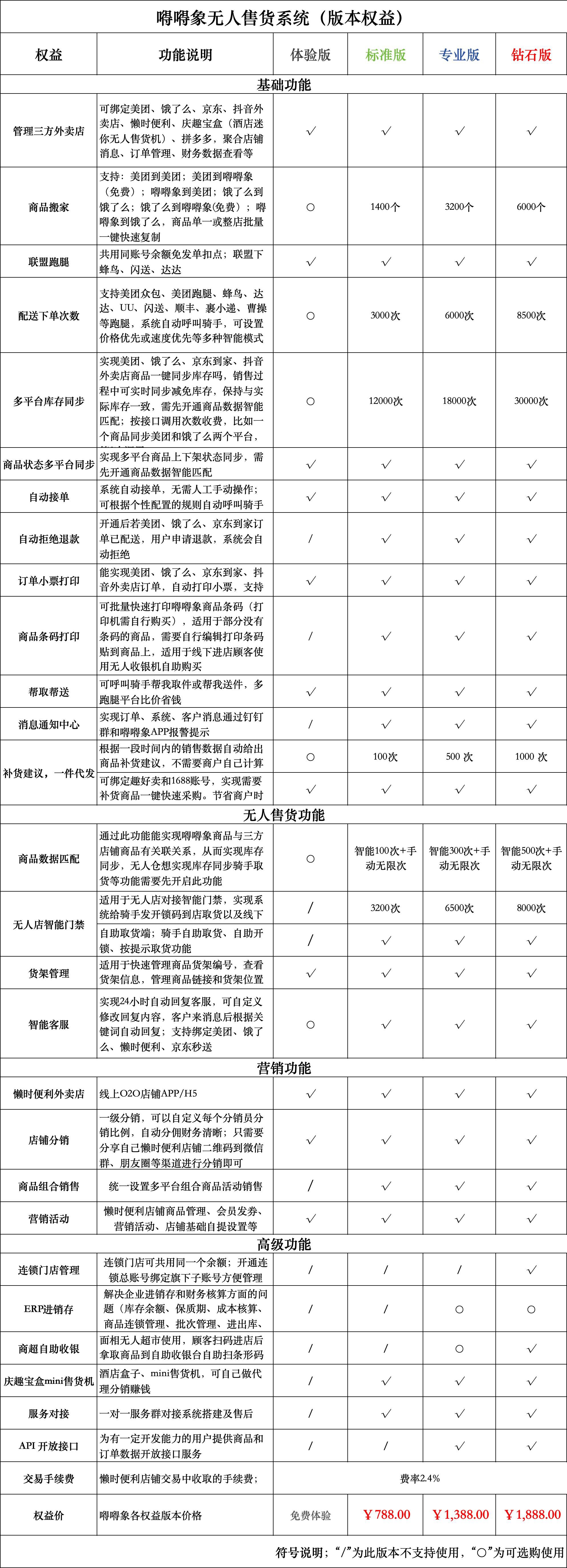
# 🚀 嘚嘚象使用全览(原庆趣助手) > 一文带你了解这款智能零售神器到底能做什么! --- ## 🌟 一、嘚嘚象是什么? 简单说,\*\*嘚嘚象*\*就是一个帮你“轻松管店、自动卖货、智能补货、骑手自助取货送货”的零售管理平台。 它专门为 **无人售货、便利店、成人用品、美妆、零食、百货、宠物店、酒店房间售货盒** 等各种零售场景设计。 一句话总结: > 不管你是开小店、连锁,还是做无人货架、外卖自提,都能靠嘚嘚象一站搞定。 **【嘚嘚象有什么用?】👇** https://shhai2.oss-cn-shanghai.aliyuncs.com/QINGQU/35-%E5%98%9A%E5%98%9A%E8%B1%A1%E6%98%AF%E4%BB%80%E4%B9%88%EF%BC%9F.mp4 从上架商品、接单发货、跑腿配送,到库存同步、智能门禁、自动收银,嘚嘚象都有模块帮你打理。 你可以理解为一个集成了外卖中台 + ERP + 无人门锁 + 补货系统+自助取货的“智能零售操作台”。 ---  --- ## 🧩 二、系统功能总览(一句话版) | 模块 | 功能亮点 | | --------------------- | ---------------------------------------------------------------------------- | | **账号 & 开通** | 注册账号,选择店铺类型,一键开通无人售货模式 | | **订单中心** | 聚合美团、饿了么、抖音、京东秒送、拼多多等多平台订单 | | **商品管理** | 支持商品一键复制搬家、多平台商品条码匹配、多平台库存同步 | | **库存 & 货架** | 库存预警、货架号管理、库存一键恢复 | | **配送 & 跑腿** | 一键开通联盟跑腿或手动开通多个跑腿平台,支持智能下单跑腿规则 | | **用户取货** | 支持扫码验证问题或取货码开门、实名验证、自动识别取货订单指引骑手一键导航送达 | | **应用中心** | 拓展功能插件,比如分销、AI客服、智能门禁、条码打印、自主收银、ERP | | **经营数据** | 营业数据、库存数据一目了然 | | **代理后台** | 连锁总账号多店管理、加盟代理查看分润与店铺表现 | --- ## ⚙️ 三、开店流程) 你只需要 7 步,就能从“注册账号”变成“正式开店” **温馨提示:**新用户首次登录会弹出新人提示,根据提示选择实际的使用场景后会自动列出操作步骤,只需要跟着操作步骤一步一步操作即可实现功能配置。 1️⃣ **注册账号** 进入嘚嘚象后台注册账号,注册后在店铺设置内,选择“外卖”或“快递发货”店类型。外卖则是同城配送模式,快递发货属于物流运单包裹发货模式。 2️⃣ **搬家上货** 从美团、淘宝闪购、京东秒送等平台把商品一键搬到嘚嘚象系统(注意保持条形码一致)。 3️⃣ **商品匹配** 对齐平台商品,实现库存自动同步,避免多平台漏单或库存不同步。 4️⃣ **设置地址** 填写默认发货地址,确认地图定位正确。 5️⃣ **绑定跑腿** 系统支持自营、第三方、或联盟跑腿,自动接单发单。 6️⃣ **货架管理 & 门锁绑定** 每个商品都能分配货架号;绑定智能门锁后可生成专属开门二维码。 7️⃣ **开启营业** 切换营业状态 → 开始接单 → 自动发货,一气呵成。 📌 **贴心提示**: * 商品第一次搬家系统会送搬品点数(三方到本地 500 点); * 各平台统一商品条码必须一致然后商品智能匹配就可以实现一键匹配操作,不然库存同步、货架号显示都可能会出问题; * 可以设置“自动接单 + 自动发单”,彻底实现无人操作! --- ## 🛍️ 四、用户和骑手怎么取货? ### ✅ 用户自助进店 用户在门外扫二维码 → 回答一个简单问题 → 自动开门! 进去后就能扫码购买,也可以在自助收银机结账。 ### 🚴 骑手自助取货 骑手扫门口二维码 → 系统自动展示: * 用户地址 / 导航 * 取货商品详情 * 货架号 * 数量 * 联系方式 --- ## 💰 五、订单中心 在嘚嘚象后台,所有平台的订单都能统一看到,包括: * 美团、饿了么、京东秒送、抖音外卖、拼多多 * 懒时便利 / 无人宝盒 你可以: * 查看订单详情(来源、用户信息、商品明细、配送情况等) * 批量打印小票 * 审核退款、更新状态 * 查看收入、履约费用和订单日志 * 配送下单、退款等 还可以点“一键更新数据”,同步最近 5 天的所有平台订单。 --- ## 📦 六、商品与库存管理 ### 🧾 商品搬家 从第三方平台一键导入商品。 失败的搬品可以在异常搬家重试,不会浪费点数。 ### 📊 商品数据匹配 系统会自动识别相同条码的商品以此进行多平台商品一一对应关系,实现: * 多平台库存自动同步 * 货架号自动显示 * 骑手取货提示货架位置 ### 🧠 库存预警 库存不足时系统自动提醒,防止断货。 库存也能“一键补货”到趣好卖及 1688,非常方便补货。 --- ## 📡 七、百宝箱 这里是嘚嘚象最强的“秘密武器区”👇 可以根据需要自由安装插件扩展功能。 ### 🔌 已公开功能包括: * 分销推广(支持佣金和裂变) * 商品搬家铺货 * 商品数据匹配 * AI 智能客服 * 库存 / 状态自动同步 * 快速补货 & 一件代发 * 钉钉通知 * 智能门禁管理 * 无人售货机管理 * 自助收银 * 庆趣宝盒 * 小票打印、条码打印 * 嘚嘚象 ERP * 连锁管理 * API 开放接口 你可以把嘚嘚象当成“零售系统 App Store”, 只启用你需要的功能,不占系统负担。 --- ## 📊 八、运营后台 & 数据分析 系统提供实时的经营数据面板,支持: * 销售额 / 利润趋势 * 商品畅销榜 * 库存动态 对于加盟或代理,还能进入**代理后台**, 查看分润、下级门店经营表现、结算数据。 --- ## 🧱 九、硬件支持:门锁 & 打印 & 收银 * **智能门禁**: * 支持开锁二维码、日志查看 * 门锁在线状态可监控 * **打印设备**: * 支持订单小票打印、商品条码打印 * 可绑定蓝牙或 Wi-Fi 打印机 * **自助收银终端**: * 用户扫码付款 * 自动识别订单与开门记录联动 --- ## 🧭 十、运营小贴士 * 商品条形码是全系统的“身份证”,别忘了! * 手机要开启通知权限,不然会漏掉接单提醒。 * 可以设置自动接单、自动发单,实现真正无人操作。 --- ## 🏁 总结一句话: > 嘚嘚象不是一个“外卖接单工具”, > 而是一整套“无人零售数字化系统”。 无论你是一个人经营一间无人售货店, 还是想搭建连锁无人店品牌, 嘚嘚象都能让你的运营更轻、更快、更省心。  # 适用行业 所有货架放货的零售行业都可以用,便利店、宠物用品、成人用品、美妆、百货、医疗器械、眼镜店、美瞳店、五金店、数码店、手机配件店等等。 
请输入访问密码
开始访问